Exceptions in the Stage Table
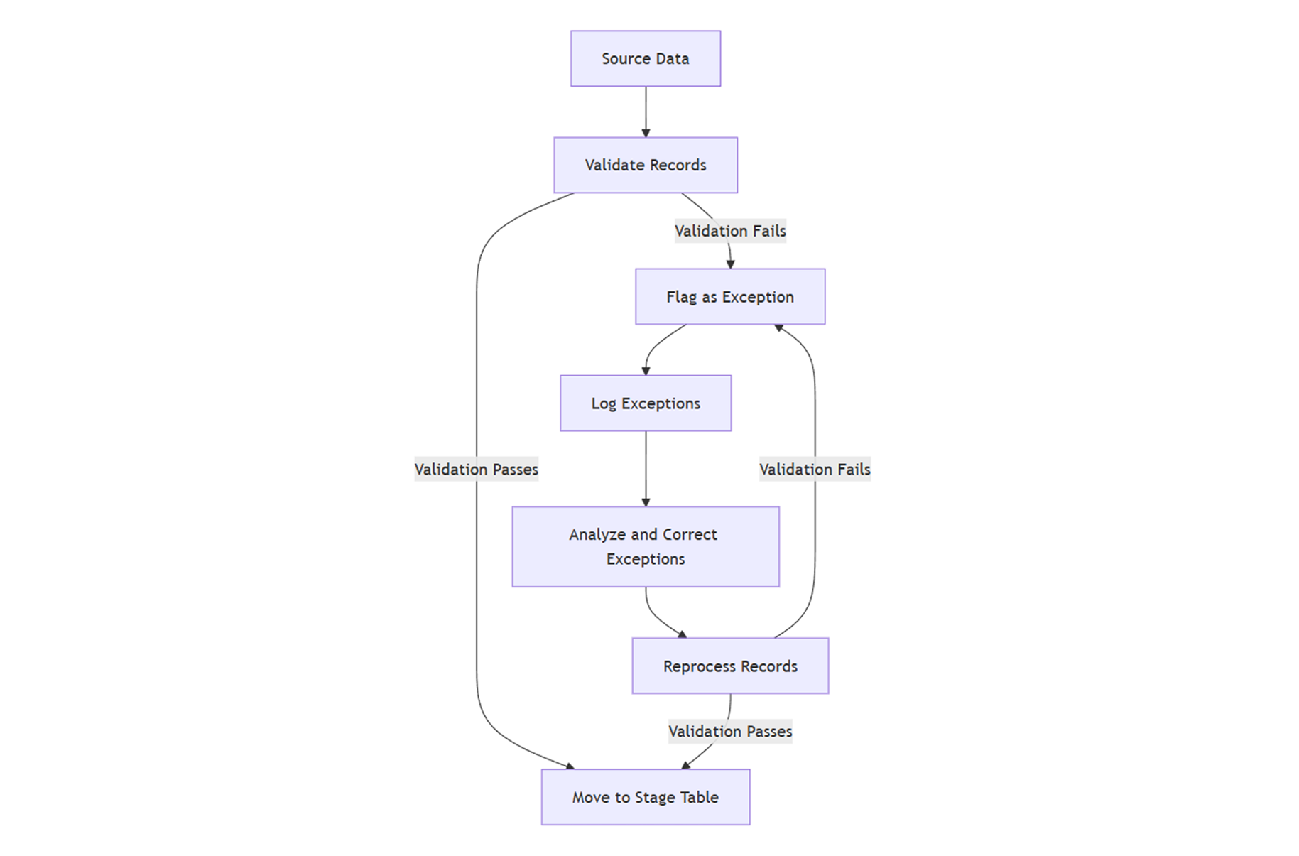
In ETL workflows, exceptions in the stage table are closely tied to the initial transformation rules applied to incoming data. The stage table acts as the first checkpoint where raw data is validated against predefined criteria to ensure it meets the basic technical requirements like structure, format, and errors. If records fail these initial checks, they are flagged as exceptions and logged for further analysis and correction. This is a repetitive process to correct errors or to add additional criteria for validation.
Common technical rules include:
-
Schema Alignment: Ensuring that column names, data types, and structures in the source data match those expected by the stage table.
-
Data Type Validation: Verifying that data types are consistent, such as ensuring numeric fields contain only numbers or text fields do not exceed character limits.
-
Mandatory Field Checks: Confirming that required fields, like primary keys, are not null or empty.
-
Format Consistency: Validating that fields follow expected formats, such as dates in YYYY-MM-DD format.
-
File Integrity: Checking that files are complete, not corrupted, and readable during extraction.
